北京市既有建筑施工動火作業安全管理規定(試行)

北京市既有建筑施工動火作業安全管理規定(試行)
章 總則
條 為進一步規范既有建筑施工動火作業安全管理,依據《中華人民共和國安全生產法 》《中華人民共和國建筑法》《中華人民共和國消防法》《機關、團體、企業、事業單位消防安全管理規定》《北京市單位消防安全主體責任規定》以及《建設工程施工現場消防安全技術規范》(GB50720)等,參照《危險化學品企業特殊作業安全規范》(GB30871)《建筑工程施工現場安全資料管理規程》(DB11/383-2017),制定本規定。
第二條 本規定適用于本市行政區域內在既有建筑內開展的施工動火作業。危化品企業動火作業、生產經營單位生產用火作業、施工現場固定動火區作業及個人住宅室內施工動火作業不適用于本規定。
第三條 施工動火作業是指因施工活動進行的電焊、氣焊、切割作業以及使用噴燈、打磨、砂輪、電鉆等可能產生火焰、火花和熾熱表面的臨時性作業。
第四條 有關責任單位和人員應當按照 和本市規定對施工動火作業嚴格事前、事中、事后全過程安全管理,確保施工作業安全。
第二章 基本要求
第五條 機關、人民團體、企業、事業等單位以及其他組織(以下統稱單位)應當依法建立動火作業管理制度,對動火作業實行審批管理。單位應當按照本規定要求制作、使用《動火許可證》(附件1),存檔備查。
第六條 動火作業管理制度應經單位消防安全責任人簽署后在單位內部進行發布并嚴格執行,主要包括以下內容:
(一)動火作業管理部門、審批人員和崗位職責;
(二)動火作業審批程序;
(三)動火作業安全要求;
(四)動火作業人員資質和培訓要求。
第七條 既有建筑整體改造且工程實施總承包和分包的,由總承包單位承擔動火作業管理職責。
第八條 既有建筑整體改造局部施工改造的,由建筑產權或使用單位按照相關法律法規、標準規范要求承擔動火作業管理職責。
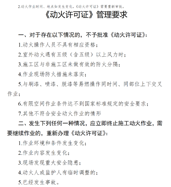
第九條 《動火作業證》管理使用應符合下列要求:
(一)應當注明施工單位、動火部位或場所、方式、內容、時間,以及動火人及特種作業證書編號、現場監護人、施工單位作業負責人、動火許可批準人和防火措施等內容;
(二)只限在指定的地點和時間范圍內使用,不得涂改、代簽。一張《動火許可證》只限定一名動火人和一名監護人,一次動火審批的期限不得超過一個工作班時;
(三)實行編號管理,應一式三聯,分別由單位動火作業管理部門、消防安全歸口管理部門、動火作業人留存。動火作業人應隨身攜帶,以備檢查。
第九條 高層民用建筑、大型商業綜合體、高風險限額以下工程等場所進行施工動火作業的,應在建筑入口和施工現場顯著位置進行信息公告和安全提示。
第三章 動火作業職責
第十條 施工單位應履行下列動火作業安全職責:
(一)編制動火作業防火技術方案。確定動火作業人員、資格、時間、內容和作業條件要求、應急處置措施等,并隨《動火許可證》一并審批實施;
(二)落實安全技術交底。向作業人員詳細說明作業內容、主要危險因素、動火作業應采取的安全措施和應急處置程序等內容;
(三)填寫《動火許可證》。向單位動火作業管理部門提出書面申請。
(四)配備消防器材,施工動火作業前,對作業現場的可燃物進行清理;作業現場及其附近無法移走的物應采用不燃材料對其覆蓋或隔離,裸露的可燃材料上嚴禁直接進行動火作業。
(五)施工動火作業期間,在現場設置監護人,負責確認《動火許可證》是否齊全、安全防范措施是否落實。現場監護人不得擅自離開施工動火作業現場,不得從事與監護無關的活動,特殊情況需要離開時,應要求動火作業人員停止作業。
(六)嚴禁與使用油漆以及有機溶劑、乙二胺、冷底子油、揮發性涂料等危險物品進行交叉作業。
(七)動火作業人員應按照《動火許可證》批準內容開展施工動火作業,出現異常情況或現場監護人提出停止動火時,應當立即停止動火。
第十一條 單位應履行下列動火作業安全職責:
(一)接到動火作業防火技術方案和申請后,應對施工動火作業申請內容和動火作業操作人員崗位資格進行審查,由動火許可批準人組織施工單位對作業現場安全條件進行核查;
(二)在施工區域加裝獨立式感煙探測器,獨立式感煙探測器報警信號應能反饋至單位消防安全管理人、中控室值班人員、施工單位負責人等。
(三)安裝視頻監控系統,對動火作業部位進行全覆蓋、全過程記錄,并將視頻信號同步至單位安全監控中心或消防控制中心進行實時監測。視頻監控信號不得中斷,視頻存儲時間不得低于7天。
(四)施工動火作業期間,對施工動火作業情況進行現場檢查,重點檢查施工動火作業是否按照《動火許可證》內容進行作業;是否與具有火災、爆炸風險作業交叉進行;是否嚴格執行作業方案、規程、規范和標準,落實現場監護人和安全措施、配備相應的滅火設施。
(五)已批準《動火許可證》的,應在動火作業前,通過“京通︱企安安自查端”平臺“動火報備”模塊進行線上報備,并將視頻監控系統和獨立式煙感探測器的信號接至該平臺。
(六)施工動火作業結束后,查驗現場是否遺留火種,由動火作業批準人簽字終止《動火許可證》。同時,在“京通︱企安安自查端”平臺“動火報備”模塊確認施工動火作業結束。
第五章 監督管理
第十二條 有關政府部門依照“管行業必須管安全、管業務必須管安全、管生產經營必須管安全”的原則,在各自職責范圍內,負責本行業、本領域的施工動火作業安全管理,督促本行業、本領域有關單位落實施工動火作業安全管理職責。
第十三條 各區政府要加強對本地區施工動火作業安全管理的組織領導,將施工動火作業安全防范納入基層治理的重要內容,強化巡查檢查和日常管理;鄉鎮人民政府、街道辦事處負責統籌本轄區施工動火作業的安全管理工作,督促居(村)委會履行安全職責;定期組織開展檢查,監督管理責任主體落實管理責任。
第十四條 各區、各部門要應用“京通︱企安安政府端”平臺“動火報備”模塊,做好本轄區、本行業、本領域內施工動火作業行為的動態監測和檢查巡視。
第十五條 各負有安全生產監督管理職責的部門,要建立信息共享、聯合執法等機制,依法采取法律、行政、經濟等多種手段,加大處罰和懲戒力度,嚴厲查處建設單位、施工單位和施工人員違法違規行為。
第十六條 各區、各部門要加強對施工動火作業安全風險防范的宣傳教育,加強對人員持證上崗的監督管理,積極引導單位、個人遵守法律法規、操作規程,確保動火作業安全。
第六章 附則
第十七條 既有建筑改造工程是指已完成工程竣工驗收或依法取得房屋產權的民用和工業建筑改造項目。
第十八條 高風險限額以下小型工程判定標準參見《北京市限額以下小型工程施工安全管理辦法》
第十九條 本規定由北京市消防救援總隊負責解釋,自下發之日起施行。
附件:1-1.動火許可證
1-2.施工動火作業審批流程圖





蘇公網安備32058102002171號
客服1